公開日 2016/07/06 11:08
海上忍のラズパイ・オーディオ通信(17)
ラズパイ・オーディオ“もう1つの電源供給ルート”GPIOを使って音質向上!
海上 忍
■DSDネイティブ再生の補足、DSD 512もイケる!
前回の「DSDネイティブ再生(非DoP)」というテーマに対する反響は大きく、ラズパイ・オーディオの実力と可能性に関心を持っていただくいい機会だったのではと自負している。
一方では、少数ながら「(すでにDoPという手段があるのだから)別のDSDネイティブ再生環境を整える意義がわからない」という趣旨の感想も頂戴した。これは筆者の説明不足が原因なので、ここでは第16回を補足する形でプレーンなDSDネイティブ再生 -- オーディオレイヤーの実装が異なるLinuxでは語弊があるためこの言い回しを使うが、WindowsでいうところのASIO再生と考えていい -- のメリットを改めて説明したい。
なぜDoPで満足せずにプレーンなDSDネイティブ再生を目指すべきか、それは「DACのパフォーマンスをフルに引き出せるから」に他ならない。前回説明したとおり、DoPはデータ量がオリジナルの約1.5倍に肥大化するため、DSD 11.2MHzを再生できるはずのDACがDSD 5.6MHzで打ち止め、などという事態を招いてしまうからだ。
たとえば、テスト機に利用した「iFi Audio micro iDSD」は、再生スペックはPCMが最大768kHz、DSDが最大24.6MHz(DSD 512)だが、DoPで利用した場合DSD 11.2MHzが上限となる。Linuxカーネル/ALSAが(プレーンなDSDネイティブ再生を)サポートしないDACは諦めざるをえないが、サポート機種であるにもかかわらずDoPのまま使い続けるのは、DoPに拘ることで特段の音質的メリットが期待できない以上、自らDACの性能をスポイルしているようなものだろう。
「DSD 512」という言葉に立ち止まった方は、なかなか鋭い。そう、iFi Audio micro iDSDでDSD 512を再生するには、プレーンなDSDネイティブ再生環境が必要なのだ。DSD 512のDSFファイルを100%としたとき、これをDoPで再生すると150%になりDACのキャパシティを超えてしまい、再生できない。第16回で触れたとおり、現時点のLinuxでプレーンなDSDネイティブ再生がサポートされるUSB DACは少数だが、該当機種を所有している場合は是非トライしていただきたい。
■USB Micro-B以外の電源供給ルート
さて、今回の本題である電源供給に話を移そう。一般論として、電源がオーディオ機器に与える影響は大きい。デジタル化が進んだ現在においても、電源および電流経路を見直すことで音質が、音そのものが大きく変わったという話は珍しくない。それどころか、電源部を充実し"追い込む"ことがデジタル時代の音作りにおけるポイントともいえる。
我らがRaspberry Piもその例外ではない。基板密度の高さもあり電源部そのものを入れ替えることは困難だが、「ノイズを抑える」ために電源供給方法を見直すという手はある。Micro-B経由で5Vの電源を供給することがすべてではないのだ。
まず、現状を整理しておこう。Raspberry PiのMicro-B端子は、基本的に電源供給専用であり、デジタル信号ひいては音楽信号の入力経路とはならない。しかし、Raspberry Pi 2以降のモデルは電源部にスイッチングレギュレータを採用しており、+3.3V/+1.8V系電源を生成するためのスイッチング動作に起因するノイズやリップルの影響は不可避だ。高性能化のため損失が小さく効率が良い制御が必要となり、第1世代のシリーズレギュレータ方式から変更されたのだろうが、ノイズ抑制という視点では歓迎しかねる。
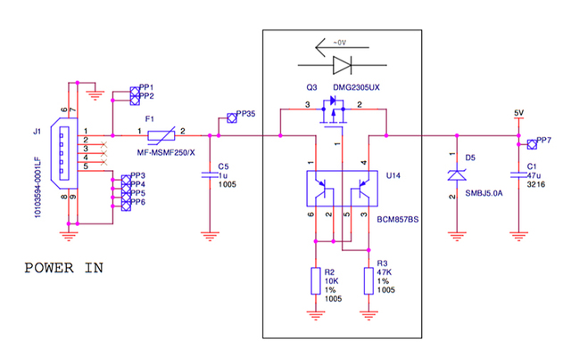
Raspberry Pi 3の回路図を見る、Micro-B端子から入った5Vの電源は回路保護のヒューズ「MF-MSMF250/X」を経て、パワーMOSFET「DMG2305UX」に入力される。そこからスイッチングレギュレータ「PAM2306A」により内部用の+3.3Vと+1.8Vの電源が作り出され、SoCやUSBなどに分配されていくというのが基本的な流れだ。
前回の「DSDネイティブ再生(非DoP)」というテーマに対する反響は大きく、ラズパイ・オーディオの実力と可能性に関心を持っていただくいい機会だったのではと自負している。
一方では、少数ながら「(すでにDoPという手段があるのだから)別のDSDネイティブ再生環境を整える意義がわからない」という趣旨の感想も頂戴した。これは筆者の説明不足が原因なので、ここでは第16回を補足する形でプレーンなDSDネイティブ再生 -- オーディオレイヤーの実装が異なるLinuxでは語弊があるためこの言い回しを使うが、WindowsでいうところのASIO再生と考えていい -- のメリットを改めて説明したい。
なぜDoPで満足せずにプレーンなDSDネイティブ再生を目指すべきか、それは「DACのパフォーマンスをフルに引き出せるから」に他ならない。前回説明したとおり、DoPはデータ量がオリジナルの約1.5倍に肥大化するため、DSD 11.2MHzを再生できるはずのDACがDSD 5.6MHzで打ち止め、などという事態を招いてしまうからだ。
たとえば、テスト機に利用した「iFi Audio micro iDSD」は、再生スペックはPCMが最大768kHz、DSDが最大24.6MHz(DSD 512)だが、DoPで利用した場合DSD 11.2MHzが上限となる。Linuxカーネル/ALSAが(プレーンなDSDネイティブ再生を)サポートしないDACは諦めざるをえないが、サポート機種であるにもかかわらずDoPのまま使い続けるのは、DoPに拘ることで特段の音質的メリットが期待できない以上、自らDACの性能をスポイルしているようなものだろう。
「DSD 512」という言葉に立ち止まった方は、なかなか鋭い。そう、iFi Audio micro iDSDでDSD 512を再生するには、プレーンなDSDネイティブ再生環境が必要なのだ。DSD 512のDSFファイルを100%としたとき、これをDoPで再生すると150%になりDACのキャパシティを超えてしまい、再生できない。第16回で触れたとおり、現時点のLinuxでプレーンなDSDネイティブ再生がサポートされるUSB DACは少数だが、該当機種を所有している場合は是非トライしていただきたい。
■USB Micro-B以外の電源供給ルート
さて、今回の本題である電源供給に話を移そう。一般論として、電源がオーディオ機器に与える影響は大きい。デジタル化が進んだ現在においても、電源および電流経路を見直すことで音質が、音そのものが大きく変わったという話は珍しくない。それどころか、電源部を充実し"追い込む"ことがデジタル時代の音作りにおけるポイントともいえる。
我らがRaspberry Piもその例外ではない。基板密度の高さもあり電源部そのものを入れ替えることは困難だが、「ノイズを抑える」ために電源供給方法を見直すという手はある。Micro-B経由で5Vの電源を供給することがすべてではないのだ。
まず、現状を整理しておこう。Raspberry PiのMicro-B端子は、基本的に電源供給専用であり、デジタル信号ひいては音楽信号の入力経路とはならない。しかし、Raspberry Pi 2以降のモデルは電源部にスイッチングレギュレータを採用しており、+3.3V/+1.8V系電源を生成するためのスイッチング動作に起因するノイズやリップルの影響は不可避だ。高性能化のため損失が小さく効率が良い制御が必要となり、第1世代のシリーズレギュレータ方式から変更されたのだろうが、ノイズ抑制という視点では歓迎しかねる。
Raspberry Pi 3の回路図を見る、Micro-B端子から入った5Vの電源は回路保護のヒューズ「MF-MSMF250/X」を経て、パワーMOSFET「DMG2305UX」に入力される。そこからスイッチングレギュレータ「PAM2306A」により内部用の+3.3Vと+1.8Vの電源が作り出され、SoCやUSBなどに分配されていくというのが基本的な流れだ。