従来のSDRの10倍以上の情報量

対応テレビもまもなく登場? 注目HDR技術「ドルビービジョン」の現在

折原 一也 2015年04月03日
  • Twitter
  • FaceBook
  • LINE
 
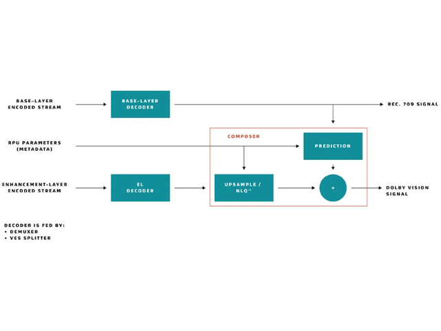
「ベースレイヤー」に含まれるのは標準的な映像信号。「エンハンスメントレイヤー」にはその補完映像を収録。

この記事の画像一覧

関連リンク